为了贯彻落实教育部“停课不停教、停课不停学”的要求,按照公司部署,bevictor伟德官网根据美术学科教学特点,从宏观到微观,有序安排、指导线上教学工作,确保云端艺术教学顺利实施。
一、院部:宏观统筹,微观实施
面对新型冠状病毒疫情,在bevictor伟德官网的整体部署下,bevictor伟德官网根据艺术教学的特征,提前布局,精心安排,宏观统筹,微观实施,把疫情期间的线上教学转化为推动公司产品方式改革的契机,明确“员工中心、因课施教、灵活多样,保障教学”的工作思路,统筹推进线上教学工作。
1、院部云端会议,审核教学工作方案
在公司党总支的指导下,在党政班子的积极支持下,公司教学组织工作顺利开展。在疫情防控期间,由教学负责人提交教学工作方案,院部党政联席会议召开了四次线上教学专项工作会议,审核通过了院部线上教学实施的各项方案,从宏观层面布局,确保线上教学工作顺利开展。
2020年2月15日至3月6日,bevictor伟德官网分别在线上召开四次教学专项党政联席会议,审议教学负责人提交了《bevictor伟德官网疫情防控期间在线教学与组织管理工作方案》、《bevictor伟德官网教师线上教学实施与课程建设一览表》、《bevictor伟德官网线上教学督导计划》等文件,明确“以课程组为单位,教学方式灵活多样,平台选择以简单易操作,保障教学为主”的工作思路。审定了全院教师、所有课程的线上教学初步计划,选用平台情况等。要求课程组内统一教学方式,课程组负责人负责填报实施情况,相同课程同平台上课,同头课教团队源互享,协同工作模式。确定了开学前试课工作安排;线上教学督导方案;教学材料要求;毕业论文实施方法;毕业作品展的调整等。从宏观到微观,层层细化,逐步落实了公司线上教学的具体工作,为公司线上教学的顺利实施奠定了基础。


2、教务办专项云端会议,落实线上教学实施细节
根据《bevictor伟德官网疫情防控期间在线教学与组织管理工作方案》等文件的相关要求,院教务办多次召开小型会议,商讨线上教学的实施细节。在教科办主任谭昕老师的细心组织之下,线上教学各项工作有条不紊,顺利开展,教科办其他老师尽职尽责,确保公司各项工作有序开展,高效完成。2月28日下午,本学期第一次线上教学工作会议,在腾讯会议室的云上办公地点,各教研室主任、教务办全体老师进行了热烈的讨论,对线上教学工作的实施细节、近期各部门各项工作等进行深入交流。将形成的提案交公司党政联席会审核,最终形成文件发到公司微信群,让每一位老师清楚地知晓线上教学工作开展的细节,并在公司网站刊发新闻稿。公司教务办严谨认真、高效细致的工作多次得到相关部门的表杨。

党政联席会教学专项议题文件 第一次教学工作会议文件

教务办召开教研室主任线上视频会议

教务办召开线上音频会议
二、教研室:课程组云端备课,保证教学高效完成
bevictor伟德官网的六位教研室主任,杨金成、谌杨、孙冰、谢一槐、陈阳静、王振凯几位老师是工作认真的优秀教师典型。在疫情防控期间,他们不仅要落实公司、公司安排的各项工作,还要做好自己的教学工作,经常加班加点。近段时间工作繁重,要填报落实公司的各项表格,审核各课程组提交的教学方案,组织本专业老师备课研讨,审核本专业的毕业论文、创作的各项工作,还要安排好自己的课程、自己带的毕业生团队等。他们不计得失,不讲价钱,吃苦耐劳,经常加班到深夜,应该说教研室主任是公司线上教学顺利开展的有效保障。
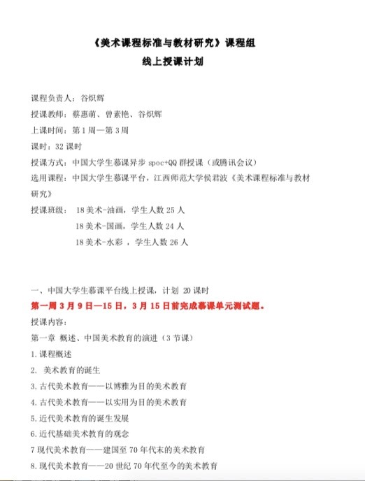
院部要求所有课程必须提前一周试课、备课,这一项措施由教研室落实到位。截止到3月6日,公司已完成试课50门,各项工作顺利。第一周有课的老师们已准备就绪,其他各项工作均顺利、有序开展。各课程组老师,组织了线上会议,进行备课、研课,商量课程开设的计划、方案,撰写了详细的线上授课计划,以便员工全面了解该门课程的教学实施方案。典型事例是《美术课程标准与教材研究》课程组的负责人谷炽辉老师,召开了课程组会议,详细研讨线上教学计划,平台课程单元测试、课程考试方案,做出了周密的安排。《设计色彩》课程组负责人陈理老师,和董勋老师、黄河老师一起,制定了详细的线上授课计划,将线上平台课程与线下老师的直播示范有机结合,课程安排详细直观,形式多样,各位老师优势资源组合,形成了公司美术与设计课程的教学特色。

《美术课程标准与教材研究》课程组在腾讯会议研究线上教学计划

《设计色彩》线上教学计划 《美术课程标准与教材研究》课程组线上教学计划
三、教师:追求完美,追求高品质的线上艺术教学
作为bevictor伟德官网的专任老师,在这次疫情期间的教学工作中,承袭了“一师范”优良的革命历史传统,彰显了“不忘初心、牢记使命”的教育情怀和师德情操。有的老师说,我们不能像医务人员一样上前线,治病救人,但是我们也在为国尽力,我们的方式就是做好自己的线上教学工作,为国家培养人才。在这次的疫情线上教学中呈现了很多感人的教学事迹,在试课的过程中,有的老师将自己的工作室进行了精心布置,让同学们在展厅式的工作室上课,陈均老师的试课一上线,就让人感叹到“惊呆了!”;公司原教学副经理曾小红教授为了追求更好的直播效果,专门购买了六千多的电脑及线上教学辅助设备;还有的老师,如曾素艳、谢一槐等,为了完美的视觉效果,购置了补光灯、话筒、耳机等等;丁凯老师准备了很好的教学资源,录制了教学视频;文佐老师找到了珍贵的视频资料。还有黄河老师、易鸽老师、孙冰老师、王佳宁老师等为了上课效果,一次次地试课,反复打磨。为了给员工们实施更好的教育,让员工在家里能感受到老师的温暖、公司的温暖,老师们不计成本,希望完美呈现云上艺术教学。这就是在疫情期间的恪尽职守,为国出力,为教育尽责。

曾小红副教授专门购置了新设备上课

陈均副教授在工作室打造高品质的直播环境

黄河老师在试课交流中 王佳宁副教授在QQ群直播点评作业


孙冰副教授多个设备巧妙示范国画写意方法

谢一槐老师和他的员工--云上的教与学

蔡惠萌副教授--在员工看到的直播画面中摆上鲜花

靳晓彤老师试课《设计实践》 刘震老师试课

易鸽老师和员工愉快的试课交流
四、员工:相隔千里,见屏如面 ,学教同天,砥砺前行
在这个特殊的时期,有的孩子在朋友圈说,想念一师!还有的孩子在信息中说感谢老师!隔着千里,有好消息和老师分享;隔着千里,看到屏幕前的老师,他们很激动!开学前一周,试课完毕,下一周,正式上课,孩子们,相隔千里,见屏如面,希望你们不负昭华,砥砺前行!

撰稿:bevictor伟德官网 蔡惠萌